为全面落实课程改革精神,深化课堂教学改革,建设高水平特色高中,校长室研究决定继续在10月起开展以“浸润新人文思维,建设阳光智慧课堂”为主题的2024学年度阳光智慧课堂建设月系列活动。
一、指导思想
为全面贯彻落实立德树人教育根本任务,坚持深化教学改革、完善课程建设和促进内涵发展为宗旨,深入践行 “善待每一位学生,相信每一位学生,让每一位学生都走向成功”的办学理念,积极推进省前瞻性教学改革实验项目《中华优秀传统文化与课程教学深度融合的实践研究》,努力推进高品质特色高中建设规划的实施,开展教学变革研究与实践,着力构建基于学生成长的阳光智慧课堂,打造以成为新时代大先生为目标的教师团队。
二、目标任务
1.提高核心素养,发展学生智慧。我校追求的智慧课堂是以完善学生人格成长,促进学生智慧发展,提高学生核心素养为目标的理想课堂。阳光智慧课堂要求在课堂教学中更加注重让学生感受过程,习得规律,发展智慧。
2.创新学习范式,促进深度学习。尝试在“探源、辩义、明用”学习范式基础上,建构切合学科特点的学习范式,让文化与教学的融合具有可操作性,运用问题驱动的导学、助学、展学三维引导模式,共同驱动学习的开展。
3.凝练评价方式,推进融合教育。以课程目标、课程内容和学科核心素养水平为依据,重视学生的起点与差异,尊重学生的兴趣和体验,关注学生发展的过程性与多样性,探索“重内涵、重发展、重运用”的评价方式,以评价导向促进融合教育。
4. 融合教学技术,提升教学效率。信息技术与现有教学模式的融合应用,是教育技术促进教学创新发展的重要途径,是教育系统性变革的内生变量。要利用先进技术手段,集中考虑如何实现技术与教学的深度融合,开创教学与技术融合的新境界,提升教学效率。
三、实施策略
课堂设计:教师精选训练内容,选择适合训练时机,充分利用信息技术手段,让训练成果即时分享和交流;注重引发学生的质疑和批判,通过不断的对话和研讨,促进学生的自我反思。
教学方式:突出学术性和主体性。在学术性方面,教师是知识渊博的“大先生”,能够融通文史哲地艺,贯通数理化生,将阳光智慧课堂打造成一种有学术性的、感性理性交织的课堂,一种真正凸显丰富思维含量的课堂,让学生的学习过程成为智慧不断生成的过程。在主体性方面,把课堂交给学生,让学生站在课堂中央,真正成为课堂的主人,注重以任务驱动和问题导向,引发学生自我探索和主动求知,充分体现学生自主建构概念和知识的过程。
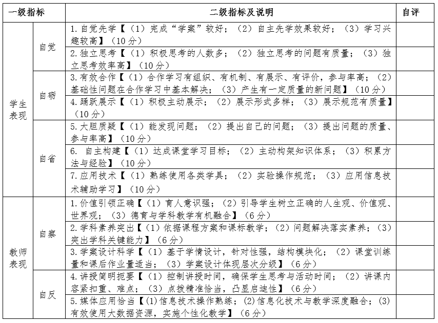
评价系统:学校将考虑学生和教师表现,从“自觉”、“自砺”、“自省”、“自察”、“自反”几个方面设置指标,设定一个智慧课堂的表现评价系统,多角度、全方位地为学生和老师提供有效反馈(如表)。
智慧课堂的表现性评价指标

四、活动要求
1.提高思想认识。全体教师要高度重视“智慧课堂推进月”的各项工作,要把此项任务提高到学校高品质特色高中建设、教师专业发展和学生幸福成长的高度来认识和参与这项工作,切实提升自己参与“智慧课堂建设月”活动的主动性、自觉性,努力形成人人、时时、课课追求智慧课堂的浓厚氛围。
2.加强学习研究。学校将围绕智慧课堂建设这一主题,开展专家讲座、学术沙龙、教学论坛、课堂观摩等形式的培训与研讨活动,全体教师要学习先进教育理念和成功的教改经验,深入研究学科教学的基本规律和操作细节。各学科部要结合本学科的特点,在认真总结多年教改经验的基础上,组织教师深入研究本学科创建智慧课堂、智慧作业的方法。
3.强化学科实践。智慧课堂建设的根本目标是促进课堂转型,在课堂教学中实实在在地改进教师的教与优化学生的学,以讲授知识为主转向培养素养为主。学科实践就是要通过创设情景,设计问题,组织互动,开展探究等来丰富学生的学习方式,用先进的多媒体平台和实验设备来丰富学生的认知过程。
4.注重反思总结。全体教师要针对“智慧课堂建设月”活动展开反思,反思自己在打造智慧课堂过程的成功做法和不足之处,形成自己对智慧课堂的独特的理解和个性化解读。活动结束后,师徒同晒课的徒弟要形成书面材料,字数不少于1000字,所写的反思要上传到校园网以便进行交流学习,并作为优秀师徒考核指标。鼓励全体教师围绕智慧课堂,写文章,给刊物投稿。
五、组织领导
组 长:纪晓平
副组长:黄伟文、苏近娣、姚冬青、祁文娟、周伯明
组 员:赵金华、张薇、张瑞、刘军彪、顾慧艳、各学科部主任以及教研组长
六、活动安排
1.第4、6周(9月23日-9月27日,10月8日-12日):宣传发动、专家引领
(1) “智慧课堂建设月”动员讲话(9.23责任人:纪晓平)
(2)智慧课堂建设实施方案解读(责任人:苏近娣)
(3)专家引领:常州教科院学科专家进行课堂教学调研、研讨、指导(责任人:苏近娣)
2.第7周(10月14日-18日):理论学习、专家引领、优秀教师示范展示课
(1)理论学习。以学科部单位,学习相关材料(关于全面深化新时代中小学课堂教学改革的指导意见(常教办〔2022〕102号),《主题式教育该怎么做》,《好课多磨:新时代教研组集体备课的实践路径》,《新课标下课例研讨流程初探》等),各个学科结合课标,梳理一下本学科的学科实践是什么,教研组开展常态化学科实践怎么做。形成文字稿存档。(责任部门:教师发展处)
(2)优秀教师教学展示课(新晋梯队教师、部分大市评优课、2023年树人杯评优课获奖教师,责任人:刘军彪)
3.第8周(10月21日-10月25日):理论学习、跨学科主题教学
(1)以学科部单位,学习建设智慧课堂相关材料(学校总规划和子规划, 前瞻性项目材料等)(责任部门:教师发展处)
(2)根据前瞻性项目建构细化的中华优秀传统文化教育内容,选择其中的“核心思想理念”中合适的主题,语文、政治、历史、艺术学科自定主题开课、研讨,创新学科教学,全校公开,欢迎跨学科观摩。其余学科开设常态课。(责任人:顾慧艳)
4.第9周(10月28日-11月1日):针对目前的一些热点教育话题,例如“大单元教学”、“双减背景下的作业设计”、“学科实践”、“项目化学习”等,各学科部小组合作学习,进行教学微专题学习展示,并开设组内公开课。(责任人:顾慧艳)
5.第10周(11月4日-11月8日):高三期中考试
6.第11周(11月11日-11月15日):高一高二期中考试
7. 第12周(11月18日-11月22日):师徒同晒课:安排高三年级的师徒同题异构,每周1-2组按学科部活动,强化学科实践,提高关键能力。(责任人:周伯明)
8.第13周(11月25日-11月29日): 总结展示,组织“浸润新人文思维,建设阳光智慧课堂”为主题的对外教学观摩研讨活动(负责人:刘军彪)
9. 第14周(12月2日-12月6日):读书分享、主题论坛活动
(1)青年教师有书共读(责任人:陆晨)
(2)开展以“浸润新人文思维,建设阳光智慧课堂”为主题的论坛活动(教师发展处)
10. 第15周(12月9日-12月13日): 师徒同晒课:安排高二年级的师徒同题异构,每周1-2组按学科部活动,强化学科实践,提高关键能力。(责任人:周伯明)
11.第16周(12月16日-12月20日):阶段考试
12.第17周(12月23日-12月27日):总结、提炼(负责部门:课程教学处、教师发展处),主题活动圆满收官。
江苏省奔牛高级中学
2024年10月
